四川樱桃矮化密植栽培技术
发布时间:

技术领域:种植业-经济作物
技术概述:(一)技术基本情况 该技术主要针对四川中国樱桃与甜樱桃产区,以高大乔木树形为主,修剪、打药、套袋、采摘费工费力的情况,特别是近几年因树体过高造成的甜樱桃套袋与采摘过程中的摔伤事件频发。急需通过新技术的研发,以确保樱桃种植户的安全生产。该技术首次提出了以刻芽促枝、拉枝促果、抹芽控梢为核心的改良主干形修剪技术,配套周年病虫害绿色防控、定产平衡施肥、花果管理等技术,初步形成了中国樱桃与欧洲甜樱桃露地规划化栽培技术体系,实现了定植两年丰产。 (二)技术示范推广情况 该技术已于2019年4月24日,由四川省园艺作物技术推广总站组织省内相关专家完成田间技术鉴定。2019年至今专家团队通过科技扶贫万里行活动、四川省科技厅培训项目、成都市科技局专项项目支持,该技术现已在成都市主要中国樱桃种植区推广2000余亩,雅安市、阿坝州、甘孜州、凉山州等主要甜樱桃产区推广5000余亩。 (三)提质增效情况 该技术经试验测试,两年生“红妃”、“黑珍珠”中国樱桃(株行距1.5*3.0m,亩栽145株),平均株产量4.13-4.56kg,亩产598.85-661.2kg,单果重4.98-5.23g,果实可溶性固形物18.3%。现已在成都简阳建立示范基地100余亩,每年开展现场培训2场,通过相关扶贫培训项目,累计培训50余场,培训2000人次。该技术采用中短结果枝为主,每层结果枝距离50cm,控制树体主干高度1.8-2.0m便于管理,有效降低了果实采收、病虫害综合防治劳动力投入与用药成本,每亩节省劳动力投入500元以上、农药成本120元以上,每亩节本增收3000元以上。 (四)技术获奖情况 其中《甜樱桃、李和枣优质高效安全关键技术研究与应用》,获2016年四川省科技进步二等奖。《中国樱桃“红妃”、“黑珍珠”矮化密植栽培技术》通过田间技术鉴定。
技术要点:
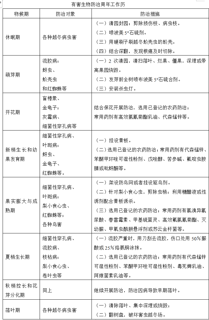
(一)园地选择 1地势地形 远离污染源,地形开阔。以坡度15°为界,坡度 15°以下的平地及缓坡地,适宜南北向栽植;大于15°的山地和丘陵地,适宜等高线延长行栽植。 避免在风口、山谷冷空气沉积地、低洼地建园。不宜重茬建园。 2气象条件 年平均气温12℃以上,3月上旬极端最低气温不低于-2℃,年平均降雨量600mm~1400mm,年日照1800~2800h。 3土壤条件 土层深厚,肥沃,有机质含量1.0左右,土壤pH值为6.0~7.5,地下水位在0.8m以下。 4排灌条件 要求有灌溉水源且不积涝。灌溉水条件应符合 NY/T5010-2016(无公害农产品种植业产地环境条件)。 (二)品种选择 以市场为导向,区域化和良种化为基础,适地适栽为原则。优先选用地方优良品种,适当搭配经过引种试验成功的外地优良品种。 避免选择易裂果品种。以山樱桃为砧木的红妃、黑珍珠、乌皮樱桃等为主栽品种。 成片建园,选择本地樱桃品种为授粉树,授粉品种配置最低不能少于10%,授粉品种与主栽品种花期应一致,或者比主栽品种早1~2d开花。 (三)定植 1苗木选择及处理 选择芽眼饱满的1年生优质嫁接苗。 壮苗标准:品种纯正,无杂苗,无检疫性病虫害,主根完好,侧根不少于3条, 嫁接口愈合良好,嫁接口以上1cm处的粗度在1.0cm 以上,苗高要求60cm以上。 定植前剪除根蘖、折伤的枝和根,对长30cm以上的根进行短截。栽前将苗木用多菌灵600倍液和ABT生根粉1000倍液泥浆浸根10~12分钟,促进苗木发根。 2园地整理 全园深翻,去大土块和杂树根等,将土块打碎、耙平。起垄挖定植沟,粘壤土坡地不能采用等高线起垄,略倾斜。垄宽视行距而定,沟深、下宽、上宽分别为0.6m × 0.6m × 0.8m。沟底铺15cm~20cm的秸秆。 每 667m2施1000kg~2000kg高品质有机肥,和挖出的土混合均匀后回填入沟中,新堆的土盘比地面高出20cm左右,灌水沉实。 3栽植密度 株行距应根据栽培模式确定,山地株行距3.0m×3.0m为宜,平地以1.5m×3.0m为宜。 4栽植 栽植的最佳时间应在冬季落叶后至春季萌芽时进行,即进行冬栽。时间以12月初至1月底为最佳。栽植时,在定植点挖小穴,将苗木放入穴内,舒展根系,扶正,填入细土,边填土边提苗,埋土深度与苗木根部原土痕相齐为宜,嫁接口露出土面,浇足定根水。在定植带盖黑地膜保墒,防虫、草害。 (四)土肥水管理 1土壤管理 每年一般翻耕2次,结合采后施肥,全园浅翻,深度为8cm~10cm,生长季中耕,秋施基肥,扩穴深翻,深度为20cm~30cm。 园地实施生草栽培或割草覆盖树盘。每年中耕除草2次,夏季6~7月割草压青,增加土壤水分和有机质;秋季9~10月铲除杂草,结合秋施基肥和深翻扩穴埋入底层。 2施肥管理 肥料应符合NY_T496—2010 (肥料合理使用准则通则)的要求。以施经腐熟无公害处理的有机肥为主,化肥为辅,保持或增加土壤肥力及土壤微生物活性。 3水份管理 中国樱桃根系分布较浅,既不抗旱,又不耐涝。重点是抓好萌芽前、硬核期、采后保叶时的土壤含水量,尤其在樱桃果实硬核期至第2次快速膨大期,要使10~30cm范围内的土壤含水量稳定在12%左右,以免影响果实膨大,防止裂果。 生长季节视墒情补水,灌水后田间持水量60%以上。果实转色后不宜浇水;高温干旱季节,田间持水量低于50%时应浇水灌溉。田间持水量大于80%时疏通排水沟,果园内不得有积水。 (五)整形修剪 1整形 根据栽培形式、立地条件、品种特性及管理要求的不同宜采用自然开心形和改良主干形。 自然开心形 干高50 cm,定植发枝后,在主干40cm~50 cm间选留不同方位、角度合适的3个生长健壮的枝条,作为主枝,主枝分枝角度在40°~70°之间,其余枝条去除。 每个主枝上配备开张角度70°左右的2个~3个侧枝,删除其它侧枝。树高控制在2.0m以内。 改良主干形 有中央领导干,干高180 cm,在整形带内选留12~15个错落着生的主枝,主枝基部与树干呈90°开张角度,分3层分布,第一层结果主枝长120cm,第二层80cm,第三层60cm,交错排列。 各主枝上每隔50~60cm,留2~3个侧枝。侧枝上配有结果枝组,也可用大型结果枝组代替侧枝。树高控制在1.8m以内。 2修剪 幼龄树修剪 幼树生长旺盛,主要以整形为主,尽快扩大树冠,培养牢固的骨架;对骨干枝、延长枝适度短截,对非骨干枝轻剪长放。 5月~7月份,对生长旺盛的主枝进行拉枝和摘心。 结果树修剪 盛果前期保持树势平衡,培养各种类型的结果枝组。要抑前促后,回缩更新,培养新的枝组,防止早衰和结果部位外移。结果枝组要不断更新。 应重视夏季修剪,果实采摘后立即进行修剪,也可以边采边剪。主要剪去当年的结果枝段。落叶后,剪去过密的夏梢,病残枝,并对过长的主枝和侧枝进行回缩。秋梢抽生时应作抹芽处理。 (六)花果管理 1控梢促花 在5月份~7月份对生长过旺的春、夏梢进行拉枝摘心;或在新梢长10cm~15cm时树冠喷施植物生长调节剂PBO200倍液~300倍液1~2次控梢。 2防裂果 果实转色期间,土壤含水量控制在50%~60%。果实膨大期喷施硝酸钙,行间生草,行内铺园艺地布。 (七)有害生物防治 以农业防治为基础,物理防治为核心,优先使用生物防治,按照病虫害的发生规律和经济阈值,科学使用化学防治技术,有效控制病虫危害。病害主要有干腐病、樱桃叶斑病、细菌性穿孔病、流胶病、根颈腐烂病等;虫害主要有蚜虫、桑白蚧、刺蛾、桃红颈天牛、苹果透翅蛾、红蜘蛛、金龟子、梨小食心虫等;鸟害有喜鹊、八哥、灰喜鹊等。 (八) 果实采收 采摘在果实八到九成熟时进行。分批采摘。做到“无伤采收”,手握住果柄,用食指顶住果柄基部摘,保持果柄完整,轻拿轻放在柔软的容器中。
适宜区域:该技术适用于四川主要中国樱桃与欧洲甜樱桃种植区。
注意事项:刻芽部位,选择距离地面高度50-60cm、100-110cm、150-160cm范围,选取不同芽向,每芽角度50-60度。其中50-60cm高度可留5-6个均匀分布结果母枝,枝条长度在80cm摘心; 100-110cm高度可留4-5个均匀分布结果母枝,枝条长度在60cm摘心,150-160cm高度可留3-4个均匀分布结果母枝,枝条长度在40cm摘心。严格控制每个结果母枝层距离,以保证光和效率。
支撑单位:成都市农林科学院、四川农业大学
联系人:联系地址:成都市温江区公平街道农科路200号邮政编码:610031 联系人:刘磊 电话:13980679015 电子信箱: 20925133@qq.com
联系电话:
联系地址:
电子邮箱:
备注信息:四川省2021年主推技术
我要咨询

